什麼是Fusaka升級?
2025年12月3日,以太坊將在主網啟用「Fusaka」升級,這是繼5月的「Pectra」升級之後,今年第二次重大硬分叉。Fusaka的名字源自兩個內部升級代碼名稱,Osaka(執行層升級)和Fulu(共識層升級)的合併。
Rollup目前承載了以太坊的大部分交易和手續費收入,但它們仍受到發布回L1的數據量以及成本的限制。
Fusaka升級旨在紓解這種壓力。其主要功能PeerDAS(對等數據可用性採樣)允許驗證者無需下載所有內容即可驗證Rollup數據塊,從而降低頻寬和儲存需求,同時大幅提升數據吞吐量。
與此同時,「Blob-Only Parameter」(簡稱BPO)、新的gas和區塊大小限制以及歷史過期的調整,使區塊鏈能夠適應多次的容量提升。
本文將剖析Fusaka升級帶來的變化,其在Surge、Verge和Purge路線圖中的定位,以及在未來幾年可能對用戶、Rollup和整個以太坊生態系統產生的影響。
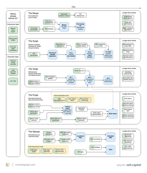
從Merge到Fusaka:路線圖
要了解Fusaka的定位,不妨回顧一下以太坊的發展歷程。
TheMerge(2022年)「合併」使以太坊從工作量證明機制轉變為權益證明機制,能耗降低了約99.9%。
Shapella(2023年)實現了質押以太幣的提取,將單向質押系統轉變為流動性系統,吸引了更多的驗證者。
Dencun(2024年3月)引入了以太坊改進提案(EIP)4844「blob」,這是一種用於Rollup的更便宜的臨時數據通道,也被稱為protodanksharding。
Pectra(2025年5月)增加了EIP-7702帳戶抽象功能,並重新調整了諸如2048個以太幣的驗證者上限等質押參數。
這些升級與Vitalik Buterin簡略的路線圖相符:Merge、Surge、Verge、Purge和Splurge。Surge旨在通過Rollup和更好的數據可用性來擴展以太坊,而Verge和Purge則側重於更輕量級的用戶端和清除舊的歷史記錄。
Fusaka是首個同時推動所有這些功能的升級。它作為Surge的一部分為Rollup數據進行擴展,並作為Verge和Purge的一部分最佳化歷史記錄和更輕量級的同步機制。它還為模組化的以太坊堆棧設定了明確的目標,即在L1結算的基礎上增加L2吞吐量,實現每秒超過10萬筆交易(TPS)。
PeerDAS、blobs和更大的區塊
Fusaka的核心擴容方案是EIP-7594,即PeerDAS。
PeerDAS不再要求每個完整節點下載完整的Rollup數據塊,而是將其分割成更小的單元,並使用抽樣和糾刪碼技術,使驗證節點僅獲取隨機片段。如果可用片段足夠多,網路就可以確信完整數據存在。
這樣可以減少每個節點的頻寬和儲存,並為最終實現blob容量8倍的增長奠定基礎,而無需強迫質押者升級硬體。
為了使這種增長更具靈活性,EIP-7892引入了BPO分叉,這是一種小型硬分叉,僅更改三個與Blob相關的參數:目標值、最大值和基礎費用調整因子。
Fusaka之後,以太坊可以根據L2需求的增長,以更小、更頻繁的方式提升blob容量,而無需像以往那樣等待數年才能進行一次重大分叉。
在執行方面,Fusaka更新了gas和區塊大小:
有效區塊gas目標值從目前的4500萬大幅提升。EIP-7825限制了單筆交易可使用的gas量,而EIP-7934則增加了10MB遞迴長度前綴(RLP)區塊大小限制,以降低拒絕服務攻擊(DoS)的風險。
EIP-7823和EIP-7883重新定價並限制了MODEXP預編譯,以防止一次繁重的加密調用使整個區塊停滯。
簡而言之,Fusaka為以太坊提供了更多空間來儲存Rollup數據和複雜交易,同時增加了安全機制,確保區塊對普通節點仍可驗證。
用戶體驗、安全性和開發者工具
Fusaka的改進並非僅著眼於容量,有多個EIP還專注於用戶體驗、安全性和開發者操作便捷性。
EIP-7917使下一個epoch的提議者日程完全確定,並且可以通過信標根在鏈上訪問。這對於基於Rollups和預確認的方案至關重要,因為這些方案需要提前知曉哪個驗證者將提議給定的區塊,以便提供快速且可靠的軟最終性(Soft Finality)保證。
在用戶體驗方面,EIP-7951增加了secp256r1預編譯,使以太坊原生支持P-256簽名,該曲線被Apple的SecureEnclave、Android Keystore、FastIdentity Online 2(FIDO2)和Web Authn金鑰所採用。
這使得錢包能夠依賴設備級別的生物識別和金鑰,而非助記詞,從而使L1更接近主流平台的登錄流程。
開發人員獲得了EIP-7939,即計算前導零的操作碼,它用於計算256位字中的前導零數量。它使得位級數學運算、大整數運算以及一些零知識證明電路的實現成本更低、難度更低。
最後,EIP-7642擴展了以太坊的歷史數據過期機制,允許用戶端丟棄更多合併前及更早的數據,同時公布其提供的數據範圍。這可以為每個節點節省數百GB的空間,並能顯著加快新驗證者的同步速度。
誰獲益:L2節點、驗證節點和以太坊持有者
對於L2生態系統而言,PeerDAS和BPO分叉相結合,使得數據更便宜且更豐富。
分析師估計,Fusaka加上首個BPO分叉可能會在一段時間內將L2數據費用降低40%至60%,尤其是對於像DeFi、遊戲和社交這類高吞吐量的應用場景。更低的數據費用意味著有更多空間進行試驗,並且可能引發新一輪圍繞價格和用戶體驗的Rollup競爭。
對於節點運營商和驗證者來說,Fusaka減輕了一些負擔,但也增加了其他負擔。採樣和歷史過期減少了節點需要下載和儲存的數據量,使得新節點更容易同步到最新區塊。
然而,隨著BPO分叉將blob計數推得更高,配備良好的驗證者和基礎設施提供商將承擔更多的上傳頻寬,如果用戶端實現和指導不夠謹慎,可能會將網路推向規模更大的運營商。
機構和權益質押服務提供商往往將Fusaka視為一種戰略賦能,而非一次性的速度提升。更可預測的數據吞吐量、更安全的gas和區塊大小限制以及更清晰的歷史管理,都讓大規模驗證器運營更易於規劃。
對於ETH持有者而言,其影響顯而易見。以太坊網路底層正在被調整為L2級別的高容量結算和數據引擎,最低費用和blob定價也進行了調整,以吸引更多交易活動在以太坊上進行結算,這可能會影響費用市場和驗證者獎勵。
然而,這種調整也存在權衡取捨。協議變得更加複雜,如果普通用戶沒有感受到成本和體驗方面的明顯改善,可能會招致批評。
Fusaka之後:Glamsterdam及邁向10萬TPS之路
下一個名為Glamsterdam的升級預計將於2026年推出,其兩大亮點是:提議者構建者分離(ePBS)和區塊級訪問列表(BAL)。
ePBS致力於透過在協議層面將區塊構建和提議分離,來強化最大可提取價值(MEV)供應鏈,而非僅僅依賴外部中繼。
BALs旨在實現更高效的執行以及更好地處理狀態訪問,包括未來blob容量的增加。
PeerDAS和BPO分叉推動了Surge的發展。歷史記錄過期時間的延長和點對點(P2P)的調整則體現了Verge和Purge的主題。諸如提議者預覽(Proposer Lookahead)和P-256支持等用戶體驗升級,使得預確認和通行金鑰錢包能夠大規模地實現。
如果以太坊能保持這樣的節奏推進,那麼Fusaka將更多地被視為一個轉折點。它標誌著路線圖從分散的計劃轉變為一個連貫且注重價值的擴容方案。其目標是在不放棄最初使網路具有價值的去中心化特性的情況下,支持每秒10萬筆交易的模組化堆棧。
本文合作轉載自:《PANews》
