打開 ChatGPT,你是不是也常常直接在對話框輸入問題就按送出?其實,你可能忽略了介面裡那些能讓 AI 更懂你的客製化設定。像是你想要它幫你生出一張圖、一支影片,或分析整整 10 頁的 PDF,如果在提問前沒先調好相關設定,AI 的回覆很可能就不夠精準。
因此,本次《未來商務》以 OpenAI 推出的 AI 助理 ChatGPT 為例,透過拆解介面功能,帶領讀者掌握有效提高輸出精準度的技巧。
文章目錄(點選即可跳轉至該區段)
對話框左側的「+」符號,藏著十大模組化功能
- 功能一、新增照片及檔案
- 功能二、創作圖像:精準生成與局部編輯
- 功能三、思考:處理高複雜度邏輯任務
- 功能四、深入研究:整合跨來源的深度資訊
- 功能五、智慧購物:縮短決策路徑
- 功能六、學習與研究:互動式家教
- 功能七、網頁搜尋:即時聯網獲取最新資訊
- 功能八、畫布(Canvas):寫作與程式開發專用介面
- 功能九、測驗:客製化知識檢測
- 功能十、探索應用程式:串接外部生態系
左側選單:開啟個人化設定,打造專屬 AI
- 設定一、GPT:打造特定任務助手
- 設定二、個人化:預設 AI 的回應風格
- 設定三、設定專案:你的專屬 AI 工作區
對話框左側的「+」符號,藏著十大模組化功能
除了基礎的文字對話,ChatGPT 的對話框左側的「+」符號其實整合了多項核心功能,讓 AI 能針對複雜需求給出更精準的回覆。以下將逐一介紹這些功能。
功能一、新增照片及檔案
除了輸入文字,使用者也可導入圖片、PDF 文件、Excel 或影片請 ChatGPT 進行分析。經免費版的帳號測試,單日上傳檔案上限為 3 次。
目前 ChatGPT 尚未支援純音檔分析,因缺乏可用的語音轉文字(STT)模組,亦無法即時安裝新的語音辨識套件。
功能二、創作圖像:精準生成與局部編輯
以「gpt-image-1.5」為核心,ChatGPT 可進行精準的視覺生成,更內建強大的「圖片編輯器」,讓使用者能針對生成的圖片進行局部修改。例如,選取「創作圖像」,隨後輸入:「一個有著金髮碧眼的年輕女子坐在海灘上,以寧靜的神情眺望著海。海灘上點綴著一些飄上岸的貝殼、螃蟹等。」
若對生成結果的局部細節不滿意,點擊該圖片後,介面右上角會出現「選取區域」的功能鈕。
點選後,使用者可框選特定區域(如:產品背景、人物服裝),並透過對話指令進行修改。如輸入:「請將裙子的顏色換成『水藍色』」。
以下為修改前後的對比。可以發現,利用 ChatGPT 局部編修的功能,可以省去重新生成整張圖片的時間,大幅提升素材製作的精確度與效率。
另外,除了在對話框中點選「創作圖像」外,使用者也可從左側選單中的「圖像」進入專區。此處已內建多種圖像生成風格,供使用者上傳相片進行風格改造。
例如選擇「絨毛玩具」風格並上傳照片後,ChatGPT 會自動送出內建好的提示詞,並生成對應圖像。
(延伸閱讀|一手評測|OpenAI 推出影像生成功能!ChatGPT Images vs Nano Banana Pro,誰生圖更勝一籌?)
功能三、思考:處理高複雜度邏輯任務
針對數學推導、程式碼除錯或複雜邏輯分析,此功能會調用具備深度推理能力的模型,提供更縝密的解答。
舉例來說,輸入以下指令:
我正在規劃一個為期 3 天的企業高管培訓營。 限制條件如下:
總預算為 50 萬台幣。
參加人數 20 人。必須包含:2 場外部專家講座(每場講師費 2-5 萬)、1 場半天的戶外團隊建立活動、以及 3 天的全程餐飲與住宿(住宿需單人房)。
住宿地點必須在台北市區,且每晚房價不得超過 6,000 元。
請幫我列出一個詳細的預算分配表,並檢查是否會超支?如果超支,請給出具體的刪減建議。
請詳細列出你的計算邏輯與思考過程。
當生成結果出來後,你會發現 ChatGPT 不是直接生成答案,而是會先拆解問題,並先生成一版「最理想」的費用支出,支出項目涵蓋:固定成本(如住宿、餐飲)、變數(針對講師費取中間值)、可能支出(如投影設備、講義印製、雜支與預備金等)。
後也會將高成本情境(如某些項目採用上限)也列入考慮及計算。若總花費超支,則會再進一步提供具體且可執行的「刪減建議」。
功能四、深入研究:整合跨來源的深度資訊
不同於基礎搜尋,此功能專注於長篇幅、跨來源的深度資訊整合的任務,如撰寫產業白皮書或學術文獻回顧。例如輸入:「請提供近三年(2022-2025 年),三大零售商:統一、全聯、美廉社的市佔率資料,以及各自的業務特色有哪些?分析它們各年度的經營策略有哪些?」
由於此功能需尋找大量外部連結,生成時間較長。在資料生成的同時,介面中會顯示進度條,以便使用者掌握任務處理進度,並也可在資料生成期間持續提問。
實測本次生成報告共耗時 14 分鐘左右。結果生成完後,使用者可於右側面板查看活動紀錄及報告中出現的所有引用來源。
如欲下載(提供 PDF 及 Word 兩種格式)或分享報告,點擊報告名稱左上方的分享鈕。點擊後會跳出該份報告的預覽畫面,透過右上方的按鈕選取即可。
功能五、智慧購物:縮短決策路徑
能針對商品需求提供比較、推薦,甚至直接連結購買路徑。可減少使用者在購物時,於多個網頁間來回切換、比較的時間。只需描述需求,如「請幫我購買 [輸入商品名稱]」。ChatGPT 便會詢問預算範圍。
隨後,依照選擇的預算區間,ChatGPT 會接著整理出購物指南。除了提供可下單的管道,若商品單價較高,系統還會貼心地列出「預算有限時的替代選項」,並將產品資訊表格化,方便比較。同時也有下一步的購買建議。
功能六、學習與研究:互動式家教
此功能並非單純的「找資料」,而是讓 AI 化身為導師,將艱澀概念轉化為通俗易懂的解說,也可以要求 AI 用小學生、高中生或大學生等都能理解的程度去解題。除了提供正確答案外,更重要的是引導使用者理解知識背後的脈絡,非常適合需要快速掌握陌生領域知識的使用者。
實測將大考中心的數學題目提供給 ChatGPT,並詢問:「如何解這題數學題?」
它能清晰說明解題思路。而正確答案的確為選項 4(在測試時並未告知 AI 正確答案)。
(延伸閱讀|OpenAI 推出「學習模式」,怎麼用?懂得解題、出題,真人家教要失業了嗎?)
功能七、網頁搜尋:即時聯網獲取最新資訊
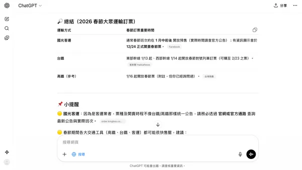
此功能讓 AI 抓取最新新聞、股價或時事,以彌補預訓練模型資料庫的時效落差。以春節訂票為例,輸入「高鐵春節訂票 2026」,ChatGPT 即能提供正確的開放售票時間與官方連結。
對於需同時查找多個標的(如也想同步查詢台鐵及客運的春節訂票時間)的使用者而言,此功能可一次統整所有資訊,大幅提升效率。不過也提醒,如對資料的真實性有疑慮,應再次查證。
功能八、畫布(Canvas):寫作與程式開發專用介面
專為「寫作」與「程式開發」設計的獨立介面。使用者可在此介面中針對特定段落進行「反白編輯」、「潤飾」或「除錯」,而非重新生成整篇內容。例如輸入:「請幫我撰寫一篇約 500 字的部落格文章,主題是『2026 年 AI 應用五大趨勢』,語氣保持專業但平易近人,避免艱澀難懂的語句。」
待結果生成後,如不需進行修改,可點選右上角的「複製」或「下載」。其中下載提供 PDF、Word 和 Markdown 三種格式。
反之,文章生成後若需修改,點選「編輯」即可開啟雙欄模式:左側溝通需求,右側即時預覽。
在右側面板中,允許使用者直接「反白」特定段落,並點選「詢問 ChatGPT」。輸入修改意見後,它會僅針對該段落進行潤飾、擴寫或除錯,而不會影響其他已完成的內容。
此外,右側面板中的右下角,內建了「新增表情符號」、「加上最後的潤飾」、「閱讀程度調整」、「調整長度」及「建議編輯」等一鍵優化功能,是撰寫長篇報告與代碼的最佳利器。
功能九、測驗:客製化知識檢測
此功能為一種互動式學習工具,用於自我檢測知識點。使用者可上傳 PDF 報告或文章,要求 ChatGPT 出題測驗。舉例來說,將「從『爸爸鞋』到 Z 世代最愛!New Balance 如何靠一雙鞋及聯名策略,脫離品牌老化危機?」這篇文章存成 PDF 檔並上傳 ChatGPT 後,輸入「請針對附件出 5 題選擇題考我」。
ChatGPT 會先生成題目,而不提供答案。待使用者回傳答案後,它才會幫你進行批改。如此有助於使用者使用者自我檢測與增強記憶。
另外,ChatGPT 還有一個與「測驗」功能類似的 隱藏關鍵提示詞,輸入「QuizGPT FlashCard:[輸入主題]」 ,並與「Quizzes」進行連線後,即可啟用此功能!它能瞬間將靜態的文字資料,轉化為互動式的翻牌記憶卡。
與 Quizzes 連線完成後,ChatGPT 會提供 10 題可互動、點選的選擇題。回答正確則進入下一題;反之,若回答錯誤,題目的下方會出現提示。當所有題目回答完成後,ChatGPT 也會列出每題的正確答案,並附上簡短說明。對於需要快速消化某領域知識者,或需準備證照考試的學習者來說,可透過此功能驗收知識吸收率。
功能十、探索應用程式:串接外部生態系
作為外部應用程式的入口,讓使用者可與外部軟體(如 Canva、Figma、Booking.com 等)連線,以便使用者在與 ChatGPT 對話時就可以直接呼叫,減少在不同平台跳轉的時間。另外,此功能也可於從左側選單中進行選取。
以 Canva 為例,完成「連線」後,Canva 將會立即出現在對話框中的「+」符號中,或也可直接輸入「@」。之後使用者可藉由輸入文字描述,直接生成社群貼文、海報或簡報的視覺模板,並跳轉回 Canva 進行細修。
左側選單:開啟個人化設定,打造專屬 AI
設定一、GPT:打造特定任務助手
如有固定任務需要請 ChatGPT 執行時,可將提示詞建置為專屬 GPT。每次使用時即是一個新的對話視窗,也可省去重複輸入指令的時間。然而,目前免費版僅能使用別人設定好的 GPT,無法自己新增。
設定二、個人化:預設 AI 的回應風格
透過預先設定 AI 的語氣、職業人設與目標受眾,讓每一次的新對話自動繼承這些「人設」,無需反覆下達背景指令。點擊左下角的個人頭像,選取「個人化」,可設定 ChatGPT 回應時的基本風格和語氣(如專業、友善、坦率等)。在特質的部分(如溫暖、熱情、標題和列表)也可設定多一點、預設或是少一點。或是有其他需求,也可填寫於「自訂指令」的欄位中。
此外,還可預先輸入個人資訊,包含暱稱、職業、興趣、價值觀、目標受眾或喜好設定(例如:「我是資深行銷經理,專注於 B2B 科技產業」)。
設定三、設定專案:你的專屬 AI 工作區
這是一個能將對話「分門別類」的功能,可以上傳特定的文件(如品牌規範、財報數據)作為該專案專用的知識庫,並設定專屬指令(例如:在這個專案中,請一律使用幽默的語氣)。此功能的優勢在於:使用者可以在同一個專案中開啟多個對話視窗,而 ChatGPT 依然能記得這個專案的核心規則與文件內容,無需每次重新設定。
本文授權轉載自FC未來商務
