台灣買賣投資加密貨幣合法嗎?屬於哪種財產?
加密貨幣作為一種新興的金融資產,整體投資環境還不像股票、外匯這樣成熟,詐騙事件頻傳,也有些銀行避免承做與加密貨幣相關的業務。
想開始投資加密貨幣,常見的兩大疑問:加密貨幣合法嗎?要繳稅嗎?
台灣買賣投資加密貨幣合法嗎?屬於哪種財產?
當我們研判財產是否需要繳稅,首先就要判斷該財產屬哪種類別,及是否合法。
先說結論, 加密貨幣是合法的投資商品 ,買賣投資加密貨幣並不違法。
台灣加密貨幣主管機關 - 金管會 (金融監督管理委員會)
金管會擔任具金融投資或支付性質之虛擬資產平台主管機關之推動規劃
行政院前已依洗錢防制法指定金管會擔任「虛擬通貨平台及交易業務事業」之洗錢防制主管機關。
目前相關法案為 虛擬通貨平台及交易業務事業防制洗錢及打擊資恐辦法
主要針對 KYC 與洗錢防治,台灣加密貨幣相關從業都需要掌握客戶資訊,有大額出金時 (超過 50 萬) 須主動申報;目前傾向將加密貨幣視為一種虛擬商品,除洗錢防制這法案之外尚未有加密貨幣專法。
金管會表示過對加密貨幣監管分四階段執行:
- 第一階段 - 臺灣虛擬資產平台及交易業務事業 (VSAP) 業者納管
- 完成洗錢防制聲明的 25 家業者名單
- 第二階段 - 成立產業公會與自律規範
- 台灣「虛擬通貨公會」正式成立:24 家業者入會|區塊客
- 第三階段 - 加強管理
- 第四階段 - 專法
- 預計今年 9 月底提交報告,年底前提出專法草案和舉辦公聽會
目前進度到第二階段,產業公會已成立。
重要:台灣已有合法納管的業者,絕對不要聽信陌生人訊息使用來路不明的交易所或買賣幣管道。
台灣虛擬貨幣課稅標準為何?台灣買賣投資加密貨幣要報稅繳稅嗎?
以股票來說,在證券市場中買賣股票需要繳證交稅,獲利部分目前免徵證所稅,但加密貨幣並不像股票有專法 (證券交易法),目前加密貨幣專法尚未立法,現階段關於報稅:
對一般投資人來說,買賣加密貨幣 「不」 需要繳交易稅,獲利視同其他資產交易獲利 (例如外匯買賣獲利), 「須申報」 財產交易所得,併入個人綜合所得稅。
以買賣加密貨幣為主要業務的幣商,若每月銷售額超過台幣 4 萬元,視為經常性交易幣商,必須完成稅籍登記並繳納營業稅與營所稅。
政院提修法幣商須登記洗錢防制,違者可處 2 年以下徒刑|中央社 CNA
至於投資加密貨幣的稅款判斷,可以大致為兩部份:
一、買賣虛擬貨幣是否需繳付交易稅:不需要
就像在銀行買賣外幣,或是網路上買賣遊戲內物品,不需要另外繳交易稅,交易不需要申報。
二、虛擬貨幣個人所得稅計算方法:加密貨幣出金「有獲利」需要申報所得稅
加密貨幣被視為一種資產,屬於個人財產,交易有獲利須繳稅,併入該年度個人綜合所得一起申報繳納。
例:
東東今年工作收入 50 萬,無其他收入,過去定期定額比特幣三年今年一次出場,在台灣的交易所換成台幣匯款到銀行帳戶,獲利 100 萬,總計今年所得 150 萬,再根據個人扣除額、夫妻合併申報、累進稅率計算出實際要繳納的稅額。
加密貨幣「獲利」繳稅重點:
獲利時間點判斷以出場為準
出場指的是將加密貨幣 "變現為台幣轉入銀行帳戶",這動作在幣圈稱為出金。不管何時入場,以出金時的時間點與獲利作為基準。
財產交易所得 / 損失需主動申報
這不像薪資收入,公司付薪水時時也會將相關資訊上報給政府,政府會有相關資料,所以能在報稅時自動匯入收入資料;交易是否有獲利,政府沒有相關資料,人們使用的交易所可能有很多間,這間入金那間出金,除了自己沒有人能精確掌握交易獲利,無法自動匯入,需自行主動申報。
如果有已實現交易損失也可以一起申報,可扣抵部分財產交易所得。
所得稅申報有兩種,多數人只用過其中一種:「綜合所得稅」、「基本所得稅」
綜合所得稅就是多數人每年五月報稅使用的這一種,另一種為基本所得稅,主要適用有許多海外所得的人。
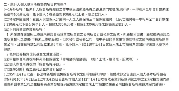
海外所得指的是來自台灣境外的所得,例如在美國有房子收租、買美股美債的配息 … 海外所得一年 100 萬之內免申報,超過 100 萬須申報,加計其他各項基本所得後超過 670 萬需繳納基本所得稅額 (明年度報稅時提高為 750 萬)。
如果綜合所得稅額 > 基本所得稅額 = 繳納綜合所得稅額
如果基本所得稅額 > 綜合所得稅額 = 繳納綜合所得稅額 + 基本所得稅與綜合所得稅的差額 = 基本所得稅額
等同於兩者計算出來取高繳納。
常見問題
台灣虛擬貨幣課稅常見問題:C2C 要繳稅嗎?
虛擬貨幣 C2C 交易所不論其平台,其結果只要是將虛擬貨幣兌現為現金,即視為出金。因此按目前規範,如 C2C 後有獲利,就需要主動申報財產交易所得,並於每年五月申報綜合所得稅時申報與繳納。
台灣虛擬貨幣課稅常見問題:賣比特幣需要繳稅嗎?
與上面 C2C 的情況相同,只要賣出比特幣後有所「獲利」,並出金轉換為現金,就需要主動申報財產交易所得,根據出金方式不同 (在台灣交易所換成台幣匯入銀行戶頭 > 境內所得;在海外交易所換成外幣電匯到外幣戶頭 > 海外所得),有不同的免稅額與計算方式。
台灣虛擬貨幣課稅常見問題:MAX交易所出金需要繳稅嗎?
MAX 是 MaiCoin 集團旗下的交易所,屬台灣目前的加密貨幣常用交易所之一,只要經由 MAX 出金加幣密貨幣,如果有獲利並有報稅的話,將需要按所得稅相關稅制,繳交相關稅項。
台灣虛擬貨幣課稅常見問題:幣安交易所出金需要繳稅嗎?
與上面 MAX 的狀況類同,不論是任何交易所,只要出金到帳戶當中,並轉換為現金,如有獲利,將需要按所得稅繳交相關稅項。
虛擬貨幣繳稅懶人包
到底要繳多少所得稅?三個例子計算給你看
例 1:
東東今年工作收入 50 萬,無其他收入,過去定期定額比特幣三年今年一次出場,在台灣的交易所換成台幣匯款到銀行帳戶 (算境內所得),獲利 100 萬,總計今年所得 150 萬,再根據個人扣除額、夫妻合併申報、累進稅率計算出實際要繳納的稅額。
例 2:
東東今年工作收入 50 萬,無其他收入,過去在海外交易所定期定額比特幣三年今年一次出場,以美金電匯回台灣 (算海外所得),獲利 100 萬,總計今年國內所得 50 萬,海外所得 100 萬。
海外所得 100 萬免申報,今年只需要就國內所得 50 萬這部分繳納綜合所得稅。
例 3:
東東今年工作收入 50 萬,無其他收入,過去在海外交易所定期定額比特幣三年今年一次出場,以美金電匯回台灣 (算海外所得),合計獲利 300 萬,總計今年國內所得 50 萬,海外所得 300 萬。
海外所得 300 萬須申報,國內所得 50 萬這部分在計算扣除額之後的綜合所得淨額假設剩下 5 萬,共 305 萬低於基本所得的免稅額 670 萬,基本所得稅的計算方式免稅。
國內所得 50 萬部分依照綜合所得稅額繳納。
加密貨幣所得稅類別判斷標準:台幣出金或外幣電匯
- 境內所得 - 在台灣的交易所將加密貨幣變現為台幣,出金至台幣銀行帳戶
- 海外所得 - 在海外交易所將加密貨幣變現為外幣,以外幣電匯到台灣外幣帳戶,解匯時須申報為「268 出售國外虛擬資產」,報稅時可申報為海外所得
常見錯誤迷思:
**X 加密貨幣出金以海外所得方式每年有 670 萬免稅額 X
這是錯誤資訊,基本所得稅有 670 萬免稅額,計算時須加總基本所得合計,除非除了加密貨幣獲利外完全沒有其他基本所得;如果該年度綜合所得淨額有 100 萬,海外所得就只剩下 570 萬免稅額度。**
這部分較為複雜,記入基本所得額的共有七類,其中一般人較常接觸到的是綜合所得淨額。
明年 (2025) 報稅時適用調整後的免稅額度 750 萬。
投資加密貨幣可以如何節稅?
對一般人而言主要有三個重點:
買賣獲利的部分要繳稅
獲利來自賣出收入減去買進成本,請保留好買進的支出紀錄,能作為成本扣抵。有獲利要申報,有財產交易損失也可以申報。
獲利時間點判斷以出場為準
不出場就不算獲利,不要換成台幣,不出金就不算獲利,只出金必須使用的部分,另可搭配加密貨幣支付,例如 crypto.com 信用卡,加密城市線上商城等,直接使用加密貨幣支付消費,中間不換成台幣出金就沒有獲利問題。
海外所得享有較高免稅額
海外所得一年 100 萬內免申報,所有基本所得一年 670 萬免稅額 (之後調高為 750 萬),在這個額度範圍內出金,以海外所得的方式 (電匯外幣到銀行外幣帳戶) 較為節稅。
以上是針對一般投資人的基本節稅作法,若是更大戶,本身有開公司或其他所得,較為進階的節稅方式請諮詢專業會計師。
小結 - 加密貨幣合法但還在發展中,環境尚未完全成熟
務必小心詐騙
針對一開頭的兩個問題: 加密貨幣合法嗎?要繳稅嗎?
現階段:
投資加密貨幣合法,一般人投資獲利須申報財產交易所得,可再分為綜合所得稅或基本所得稅計算稅額繳納;幣商須註冊登記並繳納營業稅。
未來:
等專法提出後再看內容是否有所調整。
初次接觸加密貨幣的投資人,最重要的事情就是避免詐騙,避免詐騙兩大重點:
- 找到正確可信的資訊來源
將 每日幣研 加入我的最愛
加入 每日幣研華語交流群,有疑慮可向社群提問
- 了解幣圈常見詐騙手法
投資比特幣賺錢教學|漲跌趨勢風險、詐騙手法、購買方式詳解
揭開虛擬貨幣詐騙帝國幕後操作!遇到詐騙怎麼辦?常見七種詐騙手法!
新手必讀交易所安全性指南| 5 步驟確認你的交易所不會捲款跑路!
本文合作轉載自:每日幣研
