總統大選16日剛落幕,由於蔡英文所代表的民進黨也同時拿下國會席次的主導權,而行政院院長毛治國在選後帶領所有內閣總辭,形成現任政府「看守政府」的情況(註1)。蔡英文三天前呼籲總統馬英九應完成看守政府的任務,確保新舊政府交接順利。為了避免政府空轉,25日確定行政院副院長張善政將在2月1日接任行政院院長,創下首位宏碁、Google人接任行政院院長的例子,也象徵科技的力量開始改變政府!
張善政為美國康乃爾大學土木工程博士,曾在台大土木工程學系任教,也曾擔任國家高速電腦中心主任、國科會企劃考核處處長。2000年擔任宏碁電子化事業群(eDC)副總經理,拓展宏碁資料中心業務。2010年進入Google擔任亞太區營運總監,管轄資料中心業務。在2012年離開產業界,進入行政院擔任政務委員,主要負責科技產業政策規劃與跨部門協商。由於產、官、學經驗皆豐富,2014年接任首任科技部部長,2015年行政院院長毛治國上任,張善政接任行政副院長,組成科技內閣。
(圖說:行政院院長確定由張善政接任,完成看守政府的任務。圖片來源:行政院提供。)
過去一年,與科技相關的場合幾乎都由張善政出席。張善政協助毛治國推動「毛氏科技三箭:開放資料、大數據、群眾外包」,針對網路智慧新台灣政策白皮書,邀請社群代表一起討論政策方向。
有了民間各社群的參與,也許不是盡善盡美,但讓政府更加透明,讓民眾能參與政策討論,至少由毛治國、張善政所帶領的內閣,願意諮詢社群領袖的意見,嘗試往「政府官員換腦袋」的方向跨出很大一步。
此外,張善政對資安政策也不遺餘力,推出「資安政策2.0」,強化台灣資安攻防的能力,除了將政府資安等級分成A、B、C三級,建立第二線SOC,即時監控駭客攻擊的流量,更希望業界能支持學校師生使用業界工具側錄真實流量,培養更多台灣網路攻防人才,因應日趨險峻的駭客攻擊威脅。
延伸閱讀:
網路政策全民會議落幕,張善政:接下來是政府答題的時間了
第三方支付、群募平台發展緩步,張善政:政府已學到教訓
談科技三箭,張善政:開放資料成功不必在我!
張善政:不容許中國駭客把台灣當攻擊試驗場,3大捍衛政策啟動
張善政:政府有點慚愧,過去未支持台灣資安人才
張善政曾在內閣踹共直播時間與網上民眾解釋科技三箭,指出「開放資料成功不必在我」,這也能反映出張善政面對重大政策時,「成功不必在我」的態度。他25日主持會議時表示:
「看到媒體屢次表達對政府空轉現象的擔憂,但是基於對此「多數黨組閣」期待的尊重,仍然對外表述我們對於重大政策暫時不會推動,而且我們閣員也將隨毛院長請辭而共進退。但是,善政內心卻是十分的焦慮,認為這樣的等待對國家絕非好事。」
張善政並希望立下新舊政府的交接原則,指出「520交接前絕不迴避持續推動重要政策」,針對民進黨所提出的政策,以及目前現有的政策,提出接下來的方向。

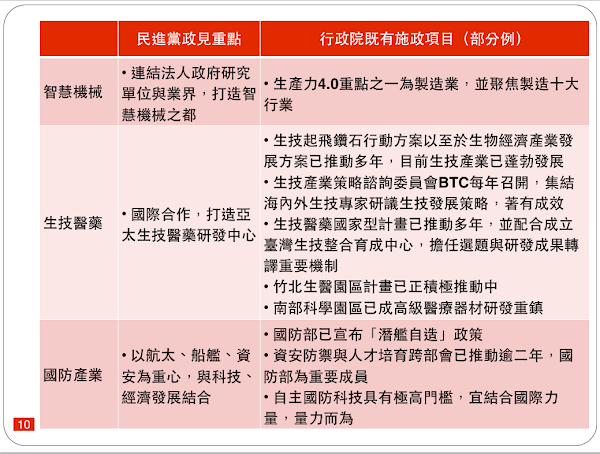
針對跟科技和創業領域最息息相關的政策,行政院針對蔡英文所提出的五大政見,找出目前政府對應的相關政策及計畫,對比如下圖:


以下是張善政主持內閣會議的談話全文:
各位同仁,大家好!
今年一月十六日舉行總統與立委選舉,選舉結果揭曉後毛院長隨即率領我們內閣總辭,到今天剛好一個禮拜。從選舉結果到新總統就任還有四個月這麼長的時間,總統甚至民間對民進黨以多數黨的身份儘快出來組閣其實都有期待;除了讓這四個月不會成為政府施政的空窗期外,更可以樹立一個政府制度上符合民意的良好範例。
善政在過去代理院長的一個禮拜裡,雖然看到媒體屢次表達對政府空轉現象的擔憂,但是基於對此「多數黨組閣」期待的尊重,仍然對外表述我們對於重大政策暫時不會推動,而且我們閣員也將隨毛院長請辭而共進退。但是,善政內心卻是十分的焦慮,認為這樣的等待對國家絕非好事,相信在座同仁也都有類似的感覺。
總統充分瞭解我們閣員的想法與對政府空轉的擔憂,在適時的等待後,已於日前與蔡英文主席確認:在520之前,民進黨沒有組閣的打算。因此,為避免政府長期空轉,以及尊重毛院長請辭的決定,已任命善政於二月一日起接任院長,並期待所有閣員除了少數特例外都能留任。老實說,這樣安排並不符合我個人的生涯規劃,而許多同仁或者因為覺得「看守」沒有意義,或者在立院可能會不受到尊重,私下都曾表達不願續留的想法。
但是在總統府日前與民進黨的溝通裡,民進黨表示尊重總統的閣揆提名權,同時也不會在立法院有刻意為難閣員的行為。另一方面,總統也對善政表明,到520之前,我們仍然應該繼續堅守崗位,不應有所鬆懈。
在這些因素之下,我想在座諸位應該可以同意,唯有諸位才能讓政府這四個月不致空轉,而這或許也是諸位今天願意放棄回歸山林的想法,一起坐在這邊的原因。四個月的時間雖短,但是我們有機會塑造一個歷史的典範。以下容我跟諸位說明這期間我們希望秉持的原則:
一、 堅守崗位,為所當為:過去數年,外界對我們政績有所批評,對於這些聲音我們當然都應謙卑聆聽;但是平心而論,我們許多政績其實是相當耀眼。這並不是說我們不虛心反省,而是面對選舉時期,許多批評難免立基偏頗、未見公允。舉凡花東鐵路電氣化、犯罪率下降成全球最安全國家之一、與鄰近國家的漁業協定、穩定兩岸、擴大國際參與、臺灣護照免簽國數量創歷史新高,以及著眼未來的創意台灣計畫、塑造優質創新創業環境、金融3.0、生產力4.0、生物經濟方案等等,不勝枚舉,都讓善政以身為內閣的一份子為榮。
剩下四個月的任期,預算審查已經大抵通過,我們任期將屆,不奢求官位,更沒有因為選舉因素去討好某些敏感議題的必要。所謂「無欲則剛」,諸位只要堅守崗位,為所當為,請問,史上還有什麼更好做事的時機?
二、 攜手同心,航向未來:這次選舉的結果,勝負已定,各政黨應同心協力塑造一個和諧的施政環境,我們也會本於誠意,與立法院的各黨團一視同仁善意溝通,同時更要建立一良好而有「實質深度」的交接模式,不但讓我們好的政績可以被接手的政府體會而延續,甚至奠定一個長遠的典範交接模式(這點後面會再詳細說明)。臺灣近年已經因為內部紛擾蹉跎太久,我們希望能將內閣打造成一個同心的行政團隊,進而促使所有關心臺灣的力量能組成一個堅強的臺灣國家隊。這四個月,就是一個攜手同心、航向未來的新開始。
善政在此承諾,在此期間對於團隊所決定推動的施政,必定一肩扛起成敗責任,全力相挺諸位的作為,也會全力維護內閣的尊嚴與形象,實現上述「堅守崗位,為所當為;攜手同心,航向未來」的理想。我相信這短短的四個月會是諸位公職生涯事業裡的一個美好的終極註腳,也是國家施政的重要轉捩點。
最後,謝謝諸位願意留下來一起打拼,我們一起努力,諸位一定不會後悔,也一定讓全國民眾對將來這四個月的施政刮目相看。
行政院副院長 張善政
中華民國105年1月25日
完整簡報檔如下:
註1:看守政府引用自台灣法律網:於「憲法的政治狀態」下,也就是指在朝野政黨準備輪替之際,或各該國家經歷大選之後政權確定移交之前,任何即將卸任的行政首長及其政務官所組成的執政團隊,並不能再做重大政策之決定,新的重大政策是否施行應由新政府決定。
