加密產業怎麼管?立委喊增設「虛擬資產局」
台灣加密貨幣監管大躍進?今年 3 月底,金管會已奉命擔任「據金融投資或支付性質之虛擬資產平台」的主管機關。不過,目前還沒有端出詳細的監管規章,而虛擬通貨(加密貨幣等)也暫時不會列為特許事業。面對現有的制度,有立委就提出建議:增設金管會第五局「虛擬資產局」。
據《經濟日報》報導,立委江永昌已連署提出修法,希望改動金管會原本四大局(銀行、證券期貨、保險、檢查)的組織架構,另外增設虛擬資產局,該修法草案已於上週五(21 日)在立法院通過一讀。要注意的是,根據立法院的讀會程序,一讀只代表該法律議案被提出來,接下來仍需經歷二讀或三讀的過程。
📍邀請您加入Web3+ Line社群,持續關注最重要的網路變革
👉https://lin.ee/kItnyTh
修法草案 3 重點:統一稱呼、調整規範對象、增設一局
根據立法院印發的資料,可看到該修法草案的詳細內容,整理出以下幾個重點:
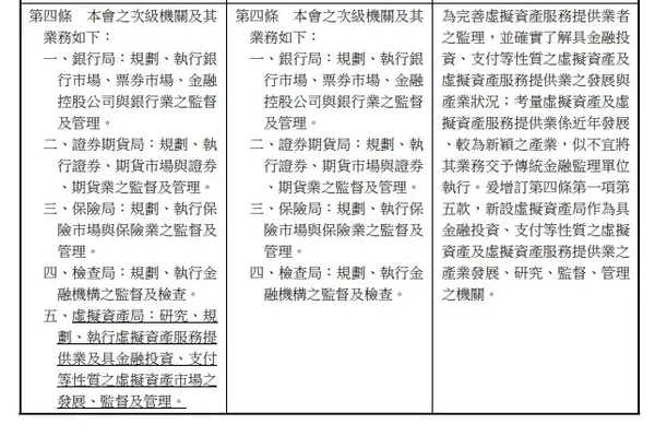
- 提案背景: 金管會曾通過虛擬通貨業者反洗錢條例,定義出「虛擬通貨」;行政院指定「虛擬資產服務提供業」要納入金管會的監管。
- 草案重點一: 虛擬通貨一詞與國際防洗錢工作組織(FATF)使用的名詞「虛擬資產服務提供者」不同,應參照國際常用的名稱「虛擬資產」(Vitual Asset)、虛擬資產服務提供業(VASP)統一稱呼。
- 草案重點二: 台灣虛擬資產的監管現況仍以「加密貨幣」為主,但未來或有去中心化金融(DeFi)、穩定幣及其他金融服務、商品發展的可能,因此要調整監管範圍,把「具金融投資、支付等性質的虛擬資產」當作規範對象。
- 草案重點三: 考量到虛擬資產業較新穎,而且仍在持續發展,因此不適合把監管交給傳統的金融監管單位,應新設第五局「虛擬資產局」專門研究、監督與管理。
加密稅法也躍進,公務員持幣或要納稅
除了針對產業本身的監管之外,法務部也正在研擬修法,未來主管級及某些類別的公務員,需要把加密貨幣資產納入申報範圍,以符合《公職人員財產申報法》規範之義務。
根據《自由時報》的報導,該草案預計在今年下半年出爐,並有望在 11 月正式上路。依據現有法規,若公務員不誠實申報財產,最高可處新台幣 400 萬元的罰鍰。
在產業監管、稅法都緩慢地並行推進下,台灣的加密貨幣產業有望變得更加成熟。雖然並不是所有人都喜歡讓「去中心化」的區塊鏈被監管,但基金管理巨頭富蘭克林坦伯頓執行長卻認為,加密產業需要接受更多法規的到來。
以美國而言,政府仍會擔心比特幣是否會威脅美元霸權的地位,而貨幣對管理經濟而言非常重要,不會輕易地就把這個權利讓給所謂的全球性貨幣。
本文授權轉載自:加密城市
核稿編輯:高敬原
