$PEPE暴漲超7,000%,分析師曾警告3風險
今年 4 月,以「佩佩蛙迷因」為靈感的佩佩蛙幣($PEPE),在幣圈迅速爆紅。根據 CoinMarketCap 的數據,以歷史最低價與現價相比,$PEPE 竟然已經暴漲超過 7,700%。截至撰稿時,$PEPE 報價 0.000002009 美元,24 小時內漲幅達 70.83%。
雖然 $PEPE 漲幅驚人,也曾傳出讓人大賺數千倍的「暴富神話」,但也不能忽視背後的投資風險。事實上,$PEPE 的每日漲跌幅都非常劇烈,譬如在 5 月 2 日曾從 0.00000143250 跌至最低 0.00000100665,跌幅約 30%;而昨日又出現單日超過 80% 的漲幅。
沒有實用價值、價格相對不穩定的$PEPE,究竟是曇花一現,還是能重演「狗狗幣」的奇蹟?近日有分析師提出較悲觀的看法,認為 $PEPE 有 3 大風險,可能會讓它在 5 月進一步下跌。
風險一:散戶興趣會隨暴跌下降
金融分析師 Yashu Gola 指出,在單日下跌約 30% 時,$PEPE 在中心化、去中心化交易所的交易量都有所下滑。同時,關鍵字「Pepe Coin」在 Google 搜尋趨勢上的分數,也從 100 銳減到 7。
不過,從5日凌晨 3 點開始,「Pepe Coin」的 Google 搜尋分數,從 51 分快速成長至 100 分,可能是跟 $PEPE 又再度飆漲有關。根據 CoinMarketCap 的數據,今早 $PEPE 一度漲至 0.000002322 美元,創下歷史新高。
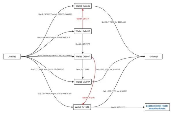
風險二:巨鯨控制 45% 的流通供給量
另一個風險,則是跟巨鯨有關。根據 CoinCarp 的數據,截至 5 月 3 日,$PEPE 的前 100 大巨鯨(持有量較大的錢包地址),竟控制了 45% 的流通供給量。雖然這 100 個地址可以是不同人,但也可以由一個實體控制多個地址。當大量的 $PEPE 都集中在某幾個人的手上時,就會增加操縱價格的風險。
區塊鏈數據分析公司 Lookonchain 也發現,據稱跟 $PEPE 團隊有關的 5 個地址,以低價購買了 8.87 兆枚 $PEPE,並在漲到高點時,於去中心化交易所 Uniswap 上出售了 90% 以上,利潤高達 123 萬美元。
雖然有些 $PEPE 巨鯨是中心化交易所,但匿名分析師 008.eth 發現,非交易所的巨鯨最近減少了持倉,這暗示 $PEPE 前幾天的大幅回調,跟巨鯨獲利出場有關。
風險三:價格與指標曾出現背離
分析師 Gola 還曾發現,在 5 月 3 日當天,$PEPE 的 4 小時價格走勢與相對強弱指數(RSI)產生背離。在技術分析中,若價格持續上漲,RSI 指數卻是向下趨勢,就暗示未來下跌的機率會上升。他指出,若 $PEPE 未來跌破圖中紅色指數移動平均線(50-4H)的話,可能會進一步測試 0.00000020-0.00000017 美元支撐。
📍邀請您加入Web3+ Line社群,持續關注最重要的網路變革
👉 https://lin.ee/kItnyTh
$PEPE 是 Rug Pull 騙局嗎?外媒:尚未有重大崩盤
在上線 18 天以來,$PEPE 的瘋漲雖然吸引了不少散戶投資者,但由於背後團隊完全匿名,也沒有實用價值,引發了「是否為 Rug Pull」(拉地毯,意即跑路)的爭議。
外媒《The Crypto Times》認為,目前 $PEPE 尚未發生重大崩盤,而且已上架火必、Gate、OKX 等交易所,因此還不能把它當成是典型的 Rug Pull 跑路騙局。常見的 Rug Pull 手法,包含項目團隊突然從流動性池中撤走大量代幣,或者突然大量倒貨,讓幣價瞬間崩盤 90% 以上。
在幣圈中,雖然有很多匿名團隊打造了優秀項目,但若是突然捲款跑路,受害者通常只能自認倒霉,無法保障自己的權益。若要參與迷因幣投資, 務必要做好 DYOR(自己做好功課),並進行嚴格的風險控管,譬如只投入可以承受損失的資金。
本文授權轉載自:加密城市
核稿編輯:高敬原
