嘉南羊乳怎麼了?
台灣老牌的嘉南羊乳在社群媒體Thread上以羊編角色努力經營形象,頻發梗圖並且到處『海巡』(就是網友貼出嘉南羊乳相關的串文,羊編會去留言互動)因為熱情又有趣的風格,獲得一遍讚聲。但幾天前某行銷公司在Thread上發文攬功,自稱是帳號的代操公司,貼出粉專數據並強調雙方合作是成功的『雙向奔赴』。
羊編真相與粉絲的「情感背叛感」
一些網友原本以為羊編是一個品牌內部的努力員工,沒想到是個行銷公司的策略產品,原來誠懇熱情只是一種『人設』,這樣的落差引起網友不滿和撻伐,覺得情感上被欺騙了,揚言要退訂羊乳。接著羊編出來緊急發文,強調雖然有和行銷公司合作,但限於圖像視覺和設計風格,所有串文一字一句都是出自自身。
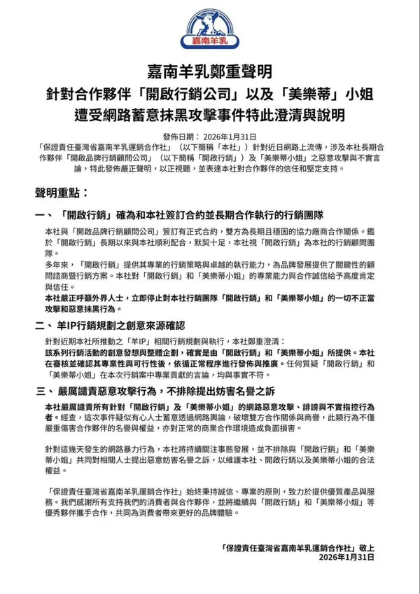
這篇長文確實有滅火效果,但兩天後,嘉南羊乳總公司又發了公告,說明確實和行銷公司合作,譴責網友霸凌該公司並用了『保留法律追溯權』等嚴厲字眼,於是又被二次炎上,許多網友稱總公司是提油救火,懷疑乙方的問題,為什麼是甲方出來坦護?
行銷業界的公開秘密:代操品牌
我先講一下我認知的代操是怎麼回事。
代操就是一個行銷策略之下的實踐環節,行銷公司設定一個目標,並且針對這個目標發展出策略。嘉南羊乳是一個老牌的羊乳公司,有一定的訂戶群,但年輕人對品牌的認同感比較低,因此就找來行銷公司制定策略,在這個策略底下有不同的行銷計劃,其中一個行銷計劃裡面可能就包含了社群媒體的執行方向和細節,例如Thread上的羊編。
哎呀,好商業的感覺。
本來就是啊!難道一個公司的品牌行銷必須仰賴某個充滿熱情的年輕人自由發揮?這個人離職了之後口吻作風都完全不一樣,那該怎麼辦?
有些外商公司的產品是按照總公司策略去開發的,因此行銷公司只能夠按照策略的大方向去制定行銷計劃,然後再落到媒體採購以及社群操作。
嘉南羊乳事件中「最美麗的錯誤」
行銷公司展示操作績效,但是卻傷了網友的感情,這是怎麼一回事呢?
在廣告界,代操案很多,數位奇點獎每年都會頒發獎項,來獎勵優秀的品牌操作,IKEA和全聯的社群操作都得過獎。
我相信羊編不是一個人,品牌方確實有內部員工要負責這個Thread帳號,但是羊編的人設和創意,很可能一開始就是由行銷公司負責。
常見的一條路是梗圖和文案先討論好,送到排程裡面預審,公司內部員工再去發佈做互動。
另外一條路就是品牌完全授權給行銷公司針對時事做臨時發揮,只要排除不能討論的範圍(例如政治宗教等)其他都可以。
這整件事裡面最美麗的錯誤,也是羊編會爆紅的原因,就是因爲梗圖和人設之外,太有溫度的個別應對,讓網友真的以為羊編完全就是一個年輕員工,所以行銷公司一發文,大家都覺得難道那些溫馨互動就等於套路嗎?對羊編的認同感突然下降。
羊老大發飆、團隊滅火過後⋯⋯嘉南羊乳未來該做什麼?
整件事件品牌方和羊編接續的發文,已經有很多人討論公關危機該怎麼處理。但我說一句在業界裡很多人的感想,跟一般網友很不同的一點,那就是一個老牌公司願意相信行銷公司,去合作一個新的社群媒體,這是一件很不容易的事情。
特別是社群媒體的增溫,可能也不等於訂戶的大量增加,聲勢上來了、品牌認同感上來了,銷售業績還需要一段時間發酵。如果明明就不是只有一個員工的努力,卻硬要和行銷公司做切割,那可能也防止不了內部員工出來爆料。柯南說:「真相只有一個」。
說到嘉南羊乳的銷售策略,我最有印象的就是小孩子念幼稚園的時候,曾經跟我說他想要訂羊奶,我問他為什麼想要訂,他說因為羊奶很有營養,我回說,那我要訂很有營養但是沒有送玩具的羊奶,他回答,那我不要訂了。
以前強調羊奶在本草綱目上寫的性溫補虛,也可能有獲得孝順導向的市場支持。
應該鼓勵嘉南羊乳繼續投資社群媒體,畢竟沒有任何一個媒體可以像羊編一樣引起年輕朋友的關注了,發那些奇奇怪怪的聲明還不如挹注羊編團隊更多的力量。
