自今年五月初電子支付機構專法上路後,第一個得到許可函和獲得執照的業者歐付寶,在今(9)日推出行動支付App,加入行動支付戰局,但儲值及轉帳功能要到明年一月底正式開通。

(圖說:在歐付寶行動支付上線前,歐付寶在官網舉辦抽獎活動。圖片來源:截取自歐付寶官方網站。)
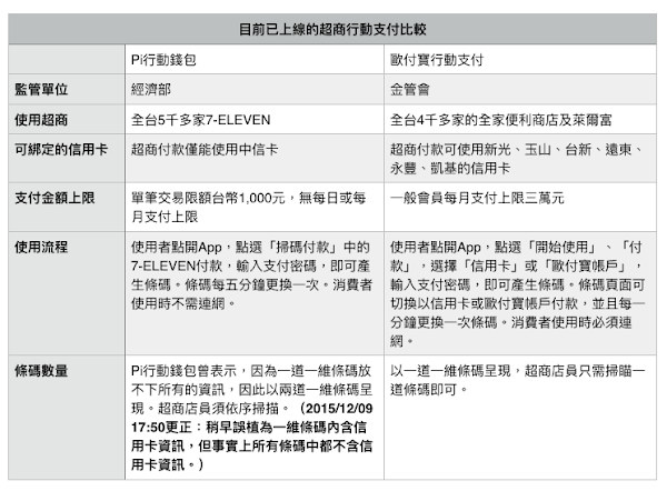
目前歐付寶「行動支付」App僅供便利商店行動支付功能,可在全台4千多家全家便利商店和萊爾富使用行動支付付款,但目前僅供綁定新光、玉山、台新、遠東、永豐、凱基六家信用卡業者,或是原本就有歐付寶會員且帳戶中有餘額者,也可以用歐付寶帳戶付款。
以便利超商的支付情境而言,使用者只要點開行動支付App,點選付款,輸入四碼支付帳號後,螢幕會自動調亮並顯示一個一維條碼和QR code,超商以條碼槍掃描一維條碼後即可付款。

(製表:許文貞整理。)
(2015/12/09 17:50更正:稍早誤植為Pi行動錢包的一維條碼內含信用卡資訊,但事實上所有條碼中都不含信用卡資訊。)
電子支付專法限制,專營機構會員身份需多重認證
目前在台灣,提供行動支付服務的業者大致分為兩類,一類是以TSM(Trusted Service Manager)信託服務管理平台技術,或是HCE(Host Card Emulation)雲端授信發卡平台,利用手機中的NFC晶片將手機當作感應信用卡使用,例如台灣行動支付t wallet、聯合國際行動支付以及群信行動。
第二類是將信用卡資訊化為一維條碼或QR code讓店家掃描支付的業者。例如GOMAJI、Pi行動錢包、以及今日上線的歐付寶行動支付。GOMAJI和Pi行動支付目前只提供信用卡綁定的代收付業務,歸經濟部管轄。歐付寶則是屬於電子支付專營機構,由金管會管轄,除了金流代收付,還能提供儲值、P2P轉帳等功能,也因此在會員身份上必須做更嚴謹的管控。
以歐付寶為例,在會員身份上分為四種權限,目前僅以手機和email或社群帳號(Facebook)驗證者為一般會員,僅能開通歐付寶帳戶和使用超商行動支付功能,每月付款限額台幣3萬元。對於只是想要使用行動支付功能的使用者來說,歐付寶的一般會員註冊的身分認證過程相較GOMAJI、Pi行動錢包的代收付業者,也不會顯得特別麻煩。
然而未來在儲值、轉帳功能上線後,若再提供身分證驗證、信用卡或銀行帳戶驗證、自然人憑證等項目,即可將會員的權限調高。例如,若要完整使用歐付寶「行動支付」的「提領」、「收款」、「轉帳」功能,至少需要提供到信用卡或銀行帳戶驗證,取得白金會員的權限資格才能使用。
(圖說:要提供手機、email、身分證、及信用卡或銀行帳戶認證,取得白金會員的權限後,才能使用完整的歐付寶電子支付功能。圖片來源:截圖自歐付寶行動支付App。)
歐付寶行動支付、停車繳費通上線
除了「行動支付」,歐付寶在今年10月底也推出和台北市停管處合作的「停車繳費通」App。同樣使用歐付寶帳號登入後,即可拍照掃瞄停車繳費單上的一維條碼繳費,也可以透過綁定車號的方式,和台北市停管處連線查詢車輛繳費狀況。
(圖說:歐付寶「停車繳費通」App功能與Pi行動錢包停車繳費功能相同。圖片來源:擷取自歐付寶「停車繳費通」App畫面。)
然而《數位時代》記者實際測試結果,若手機上同時下載「行動支付」和「停車繳費通」兩個App,無法同時登入歐付寶帳號,切換使用時必須重登入。得標此項和台北市停管處合作案的除了歐付寶,還有Pi行動錢包。
歐付寶表示,目前雖然「行動支付」和「停車繳費通」是兩個獨立的App,但未來也不排除整合的可能性。
行動支付大戰逐漸升溫
除了目前已經上線的各家TSM手機信用卡、GOMAJI、Pi行動支付及歐付寶行動支付,隨著明年各家銀行的HCE手機信用卡、即將獲得執照的智付寶、ezPay台灣支付、已經獲得執照並預計在第一季上線的樂點行動支付等業者的加入,使用者有愈來愈多實際可以使用的行動支付選擇。
遊戲橘子集團執行長劉伯園日前曾說:「明年是電子支付的春秋時代。」目前包含各家行動支付業者普遍都表示樂見更多同業加入,將行動支付的體驗擴大並普及化,才有機會扭轉消費者對於支付的使用習慣。金管會也在今年表示要在三年內將台灣的電子支付比例從現在的25.8%翻倍,就看明年各家行動支付業者的本事了。
延伸閱讀:
Pi 行動錢包+中國信託+7-11三方大結盟,5000店力挺行動支付
遊戲橘子20周年華山開展,劉柏園:明年是電子支付的春秋時代
智付寶電子錢包明年上線,年交易額目標一百億
GOMAJI新定位:O2O服務,目標3年內改以行動支付為主要營收
資訊月大推行動支付,現場卻不能用?
圖解行動支付兩大模式,你的錢未來這樣用!
